
疫情期间山南市征信服务保障及征信权益保护公告
为深入贯彻落实西藏自治区人民政府、山南市人民政府和中国人民银行拉萨中心支行关于新型冠状病毒肺炎疫情(以下简称“疫情”)防控工作要求,保障疫情期间信息主体征信服务及合法征信权益,现就山南市征信服务有关事项公告如下:
一、征信服务保障
(一)互联网查询
1.互联网个人信用信息服务平台(https://ipcrs.pbc crc.org.cn),征信客服电话:4008108866,中国人民银行征信中心官网:http://www.pbccrc.org.cn。
2.各商业银行网上银行、手机银行APP等,见下表。

3.云闪付APP等。
(二)自助机查询
1.请服从并积极配合各信用报告自助查询机网点疫情管控有关要求,确保自身藏易通绿码,出示核酸检测报告。非绿码及无法出示核酸检测结果阴性的个人暂不接待。出现发烧(体温高于或等于37度)、咳嗽、乏力等症状的个人暂不接待。
2.需查询个人信用报告的,本人可持有效身份证件就近前往个人信用报告自助查询设备查询,具体网点见附件列表。为避免多次往返和人员堆积,出行前可先电话联系确认营业时间和疫情管控政策。
征信权益保障
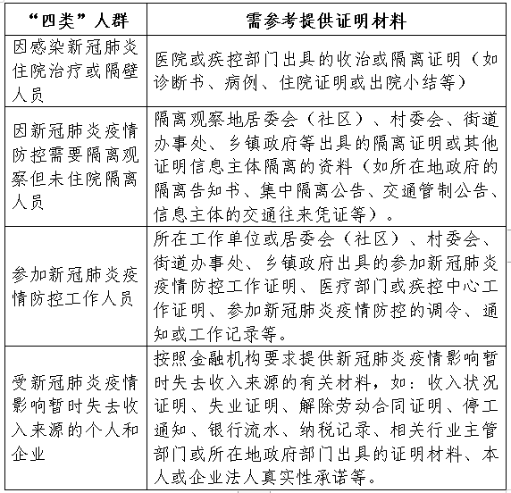
(一)各金融机构要按照《中国人民银行 财政部 银保监会 证监会 外汇局关于进一步强化金融支持防控新型冠状病毒感染肺炎疫情的通知》(银发〔2020〕29号)《中国人民银行办公厅关于新冠肺炎疫情防控期间征信权益保障工作的指导意见》(银发〔2020〕40号)《中国人民银行 外汇局关于做好疫情防控和经济社会发展金融服务的通知》(银发〔2022〕92号)有关精神,建立健全内部协调机制,对因感染新冠肺炎住院治疗或隔壁人员、因新冠肺炎疫情防控需要隔离观察但未住院隔离人员、参加新冠肺炎疫情防控工作人员、受新冠肺炎疫情影响暂时失去收入来源的个人和企业(统称“四类”人群),严格按照文件进行处理,开辟征信权益保护“绿色通道”,做好受疫情影响信息主体征信权益保障工作。
(二)当事人认为符合“四类”人群的,注意收集有关举证材料并向金融机构提交有关申请,配合金融机构开展有关认定工作。

(三)金融机构应畅通申请渠道,完善受理机制,通过线上和线下多渠道受理,对信息主体提交材料进行尽职审核。对受新冠疫情影响的个人和企业提出的异议、投诉等,应优先处理,提高处置效率,做好安抚和解释工作,确保信息主体合法权益。
三、其他
(一)人民银行将加强对金融机构在日常业务指导、服务窗口安全防护、征信异议及投诉办理等方面的监督与指导,坚决杜绝借疫情防控期间临时措施之便实施违规查询的行为,保障辖内人民征信查询服务不断档,人身安全有保障。
(二)若因疫情金融机构营业网点责令暂停营业,暂停期间则不予提供征信业务服务。
特此公告。
附件:山南市辖个人信用报告自助查询网点营业时间表
中国人民银行山南市中心支行
2022年8月12日

中央部门网站
西藏自治区部门网站
山南市相关网站